Clinician's
corner

Back to main page

Programmer's
corner
So, you use WinBUGS a lot? Want more?
Patrick Blisle
Division of Clinical Epidemiology
McGill University Health Center
Montreal, Quebec CANADA
patrick.belisle@rimuhc.ca

Last modification: 7 feb 2017















Version 1.3 (February 2017)
beta.parms.from.quantiles
[R] Computing Beta distribution parameters
[ beta.parms.from.quantiles is an R function developped to compute Beta distribution parameters fitting specified quantiles and cumulative probabilities. ]


Menu



Top
Syntax

beta.parms.from.quantiles <- function(q, p=c(0.025,0.975), precision=0.001, derivative.epsilon=1e-3, start.with.normal.approx=T, start=c(1,1), plot=F)


Top
beta.parms.from.quantiles arguments

Argument Value Comment
q Vector of quantiles; Vector of length 2;
p Vector of probabilities; Vector of length 2.
Default is (0.025, 0.975).
precision Desired precision in Beta distribution parameters; The algoritm in beta.parms.from.quantiles is iterative: it will stop when an iteration leads to (a, b) estimates that do not differ from estimates obtained in last iteration by more than precision.
derivative.epsilon Small value used for ε in the approximation of the derivatives of a few functions in the algorithm; A few functions (f) have derivates (f'(x)) that are approximated by (f(x+ε)) - f(x))/ε) in the algorithm, where ε = derivative.epsilon. If the algorithm fails to return correct Beta distribution parameters, you may want to try again with smaller values than the default (1e-3) for this parameter.
start.with.normal.approx Logical. Whether or not to start the iterative process with values obtained from a normal approximation to the Beta distribution; Default is T.
start Vector (of length 2) of initial values for Beta distribution parameters. Ignored when start.with.normal.approx is True.
plot Logical. Whether or not to plot the resulting Beta distribution, along with tail probabilities obtained. Default is F.



Top
Output


Output dimension Value
$a
$b
parameters of the Beta distribution;
$last.change last change in $a and $b in the iterative algorithm;
$niter number of iterations run before convergence;
$q quantiles;
$p probabilities;
$p.check a quick validation: values for $a and $b returned lead to cumulative probabilities $p.check at the quantiles $q.


Top
Example

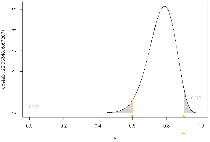
The code below reproduces the input and output of an R session involving a call to beta.parms.from.quantiles. The use of option plot=T produces the plot attached below (default is to not produce the plot).

The output shows that a Beta distribution with shape parameters α=22.04 and β=6.67 lies in range (0.6, 0.9) with probability 95%, with equal probability tails.

> source('c:/path/BetaParmsFromQuantiles.R') # load file where beta.parms.from.quantiles R function is defined
> beta.parms.from.quantiles(c(.6,.9), plot=T)

$a
[1] 22.03648

$b
[1] 6.672066

$last.change
[1] -6.551463e-05 -2.695784e-05

$niter
[1] 5

$q
[1] 0.6 0.9

$p
[1] 0.025 0.975

$p.check
[1] 0.025 0.975




Use in a Bayesian context

Beta densities are frequently used as prior distributions in Bayesian analysis, as they are the conjugate density to binomial likelihoods. Many parameters whose range is the interval [0,1], for example, the prevalence of a disease or the sensitivity and specificity of a diagnostic test, can be modeled with a binomial likelihood function, and hence are conveniently given Beta prior densities.

To illustrate, suppose the prior range of a given parameter is (0.6, 0.9) with probability 95%, then its prior density could be a Beta distribution with parameters α=22.04 and β=6.67, as per above beta.parms.from.quantiles results.



Top
Code
beta.parms.from.quantiles <- function(q, p=c(0.025,0.975),
   precision=0.001, derivative.epsilon=1e-3, start.with.normal.approx=T, start=c(1, 1), plot=F)
{
   # Version 1.3 (February 2017)
   #
   # Function developed by
   # Lawrence Joseph and pbelisle
   # Division of Clinical Epidemiology
   # Montreal General Hospital
   # Montreal, Qc, Can
   #
   # patrick.belisle@rimuhc.ca
   # http://joseph.research.mcgill.ca/PBelisle/BetaParmsFromQuantiles.html
   #
   # Please refer to our webpage for details on each argument.

   f <- function(x, theta){dbeta(x, shape1=theta[1], shape2=theta[2])}
   F.inv <- function(x, theta){qbeta(x, shape1=theta[1], shape2=theta[2])}
   f.cum <- function(x, theta){pbeta(x, shape1=theta[1], shape2=theta[2])}
   f.mode <- function(theta){a <- theta[1]; b <- theta[2]; mode <- ifelse(a>1, (a-1)/(a+b-2), NA); mode}
   theta.from.moments <- function(m, v){a <- m*m*(1-m)/v-m; b <- a*(1/m-1); c(a, b)}
   plot.xlim <- c(0, 1)

   dens.label <- 'dbeta'
   parms.names <- c('a', 'b')

   if (length(p) != 2) stop("Vector of probabilities p must be of length 2.")
   if (length(q) != 2) stop("Vector of quantiles q must be of length 2.")
   p <- sort(p); q <- sort(q)

   #_____________________________________________________________________________________________________

   print.area.text <- function(p, p.check, q, f, f.cum, F.inv, theta, mode, cex, plot.xlim, M=30, M0=50)
   {
     par.usr <- par('usr')
     par.din <- par('din')

     p.string <- as.character(round(c(0,1) + c(1,-1)*p.check, digits=4))
     str.width <- strwidth(p.string, cex=cex)
     str.height <- strheight("0", cex=cex)

     J <- matrix(1, nrow=M0, ncol=1)

     x.units.1in <- diff(par.usr[c(1,2)])/par.din[1]
     y.units.1in <- diff(par.usr[c(3,4)])/par.din[2]
     aspect.ratio <- y.units.1in/x.units.1in

     # --- left area -----------------------------------------------------------

     scatter.xlim <- c(max(plot.xlim[1], par.usr[1]), q[1])
     scatter.ylim <- c(0, par.usr[4])
     x <- seq(from=scatter.xlim[1], to=scatter.xlim[2], length=M)
     y <- seq(from=scatter.ylim[1], to=scatter.ylim[2], length=M)
     x.grid.index <- rep(seq(M), M)
     y.grid.index <- rep(seq(M), rep(M, M))

     grid.df <- f(x, theta)

     # Estimate mass center
     tmp.p <- seq(from=0, to=p[1], length=M0)
     tmp.x <- F.inv(tmp.p, theta)
     h <- f(tmp.x, theta)
     mass.center <- c(mean(tmp.x), sum(h[-1]*diff(tmp.x))/diff(range(tmp.x)))

     # Identify points under the curve
     # (to eliminate them from the list of candidates)
     gridpoint.under.the.curve <- y[y.grid.index] <= grid.df[x.grid.index]
     w <- which(gridpoint.under.the.curve)
     x <- x[x.grid.index]; y <- y[y.grid.index]
     if (length(w)){x <- x[-w]; y <- y[-w]}

     # Eliminate points to the right of the mode, if any
     w <- which(x>mode)
     if (length(w)){x <- x[-w]; y <- y[-w]}

     # Eliminate points for which the text would fall out of the plot area
     w <- which((par.usr[1]+str.width[1]) <= x & (y + str.height) <= par.usr[4])
     x <- x[w]; y <- y[w]

     # For each height, eliminate the closest point to the curve
     # (we want to stay away from the curve to preserve readability)
     w <- which(!duplicated(y, fromLast=T))
     if (length(w)){x <- x[-w]; y <- y[-w]}

     # For each point, compute distance from mass center and pick the closest point
     d <- ((x-mass.center[1])^2) + ((y-mass.center[2])/aspect.ratio)^2
     w <- which.min(d)
     x <- x[w]; y <- y[w]

     if (length(x))
     {
       text(x, y, labels=p.string[1], adj=c(1,0), col='gray', cex=cex)
     }
     else
     {
       text(plot.xlim[1], mean(par.usr[c(3,4)]), labels=p.string[1], col='gray', cex=cex, srt=90, adj=c(1,0))
     }

     # --- right area ----------------------------------------------------------

     scatter.xlim <- c(q[2], plot.xlim[2])
     scatter.ylim <- c(0, par.usr[4])
     x <- seq(from=scatter.xlim[1], to=scatter.xlim[2], length=M)
     y <- seq(from=scatter.ylim[1], to=scatter.ylim[2], length=M)
     x.grid.index <- rep(seq(M), M)
     y.grid.index <- rep(seq(M), rep(M, M))
     grid.df <- f(x, theta)

     # Estimate mass center
     tmp.p <- seq(from=p[2], to=f.cum(plot.xlim[2], theta), length=M0)
     tmp.x <- F.inv(tmp.p, theta)
     h <- f(tmp.x, theta)
     mass.center <- c(mean(tmp.x), sum(h[-length(h)]*diff(tmp.x))/diff(range(tmp.x)))

     # Identify points under the curve
     # (to eliminate them from the list of candidates)
     gridpoint.under.the.curve <- y[y.grid.index] <= grid.df[x.grid.index]
     w <- which(gridpoint.under.the.curve)
     x <- x[x.grid.index]; y <- y[y.grid.index]
     if (length(w)){x <- x[-w]; y <- y[-w]}

     # Eliminate points to the left of the mode, if any
     w <- which(x      if (length(w)){x <- x[-w]; y <- y[-w]}

     # Eliminate points for which the text would fall out of the plot area
     w <- which((par.usr[2]-str.width[2]) >= x & (y + str.height) <= par.usr[4])
     x <- x[w]; y <- y[w]

     # For each height, eliminate the closest point to the curve
     # (we want to stay away from the curve to preserve readability)
     w <- which(!duplicated(y))
     if (length(w)){x <- x[-w]; y <- y[-w]}

     # For each point, compute distance from mass center and pick the closest point
     d <- ((x-mass.center[1])^2) + ((y-mass.center[2])/aspect.ratio)^2
     w <- which.min(d)
     x <- x[w]; y <- y[w]

     if (length(x))
     {
       text(x, y, labels=p.string[2], adj=c(0,0), col='gray', cex=cex)
     }
     else
     {
       text(plot.xlim[2], mean(par.usr[c(3,4)]), labels=p.string[2], col='gray', cex=cex, srt=-90, adj=c(1,0))
     }
   }

   # ......................................................................................................................................

   Newton.Raphson <- function(derivative.epsilon, precision, f.cum, p, q, theta.from.moments, start.with.normal.approx, start)
   {
     Hessian <- matrix(NA, 2, 2)

     if (start.with.normal.approx)
     {
       # Probably not a very good universal choice, but proved good in most cases in practice
       m <- diff(q)/diff(p)*(0.5-p[1]) + q[1]
       v <- (diff(q)/diff(qnorm(p)))^2
       theta <- theta.from.moments(m, v)
     }
     else theta <- start


     change <- precision + 1
     niter <- 0
     # Newton-Raphson multivariate algorithm
     while (max(abs(change)) > precision)
     {
       Hessian[,1] <- (f.cum(q, theta) - f.cum(q, theta - c(derivative.epsilon, 0))) / derivative.epsilon
       Hessian[,2] <- (f.cum(q, theta) - f.cum(q, theta - c(0, derivative.epsilon))) / derivative.epsilon

       f <- f.cum(q, theta) - p
       change <- solve(Hessian) %*% f
       last.theta <- theta
       theta <- last.theta - change

       # If we step out of limits, reduce change

       if (any(theta<0))
       {
         w <- which(theta<0)
         k <- min(last.theta[w]/change[w])
         theta <- last.theta - k/2*change
       }

       niter <- niter + 1
     }

     list(theta=as.vector(theta), niter=niter, last.change=as.vector(change))
   }

   # ...............................................................................................................

   plot.density <- function(p, q, f, f.cum, F.inv, mode, theta, plot.xlim, dens.label, parms.names, cex)
   {
     if (length(plot.xlim) == 0)
     {
       plot.xlim <- F.inv(c(0, 1), theta)

       if (is.infinite(plot.xlim[1]))
       {
         tmp <- min(c(0.001, p[1]/10))
         plot.xlim[1] <- F.inv(tmp, theta)
       }

       if (is.infinite(plot.xlim[2]))
       {
         tmp <- max(c(0.999, 1 - (1-p[2])/10))
         plot.xlim[2] <- F.inv(tmp, theta)
       }
     }
     plot.xlim <- sort(plot.xlim)


     x <- seq(from=min(plot.xlim), to=max(plot.xlim), length=1000)
     h <- f(x, theta)
     x0 <- x; f0 <- h
     ylab <- paste(c(dens.label, '(x, ', parms.names[1], ' = ', round(theta[1], digits=5), ', ', parms.names[2], ' = ', round(theta[2], digits=5), ')'), collapse='')
     plot(x, h, type='l', ylab=ylab)

     # fill in area on the left side of the distribution
     x <- seq(from=plot.xlim[1], to=q[1], length=1000)
     y <- f(x, theta)
     x <- c(x, q[1], plot.xlim[1]); y <- c(y, 0, 0)
     polygon(x, y, col='lightgrey', border='lightgray')
     # fill in area on the right side of the distribution
     x <- seq(from=max(plot.xlim), to=q[2], length=1000)
     y <- f(x, theta)
     x <- c(x, q[2], plot.xlim[2]); y <- c(y, 0, 0)
     polygon(x, y, col='lightgrey', border='lightgray')
     # draw distrn again
     points(x0, f0, type='l')
     h <- f(q, theta)
     points(rep(q[1], 2), c(0, h[1]), type='l', col='orange')
     points(rep(q[2], 2), c(0, h[2]), type='l', col='orange')
     # place text on both ends areas
     print.area.text(p, p.check, q, f, f.cum, F.inv, theta, mode, cex, plot.xlim)

     xaxp <- par("xaxp")
     x.ticks <- seq(from=xaxp[1], to=xaxp[2], length=xaxp[3]+1)
     q2print <- as.double(setdiff(as.character(q), as.character(x.ticks)))

     mtext(q2print, side=1, col='orange', at=q2print, cex=0.6, line=2.1)
     points(q, rep(par('usr')[3]+0.15*par('cxy')[2], 2), pch=17, col='orange')
   }

   #________________________________________________________________________________________________________________


   parms <- Newton.Raphson(derivative.epsilon, precision, f.cum, p, q, theta.from.moments, start.with.normal.approx, start=start)
   p.check <- f.cum(q, parms$theta)

   if (plot) plot.density(p, q, f, f.cum, F.inv, f.mode(parms$theta), parms$theta, plot.xlim, dens.label, parms.names, 0.8)

   list(a=parms$theta[1], b=parms$theta[2], last.change=parms$last.change, niter=parms$niter, q=q, p=p, p.check=p.check)
}


Top
Download

beta.parms.from.quantiles is a free R function. Download version 1.3 now.

Top
See also

See also gamma.parms.from.quantiles, an R function developped to compute Gamma distribution parameters fitting specified quantiles and cumulative probabilities.